设为首页
收藏本站
开启辅助访问
切换到宽版
登录
注册账户
主页
BBS
矿机
电源
资料中心
招聘,求职
充值
公告
搜索
搜索
小动物连连看
本版
文章
帖子
用户
矿机维修网-ASIC miner repair
»
主页
›
矿机维修ASIC miner repair
›
蚂蚁Ant miner
›
求助
返回列表
发新帖
求助
[复制链接]
3491
|
2
|
2022-9-27 13:07:07
|
显示全部楼层
|
阅读模式
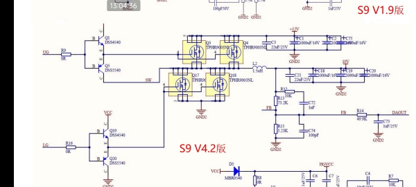
铁子们,S9降压这块,上的电容电阻是0201还是0402的,有谁知道吗?求助
回复
使用道具
举报
狮子
|
2022-9-30 09:38:41
|
显示全部楼层
0402,如果没法确认,测量一下尺寸给元器件经销商就可以。
回复
使用道具
举报
Night
|
2022-10-21 22:24:09
|
显示全部楼层
狮子 发表于 2022-9-30 09:38
0402,如果没法确认,测量一下尺寸给元器件经销商就可以。
谢谢,是0420的,,,,,
回复
使用道具
举报
返回列表
发新帖
高级模式
B
Color
Image
Link
Quote
Code
Smilies
您需要登录后才可以回帖
登录
|
注册账户
本版积分规则
发表回复
回帖后跳转到最后一页
浏览过的版块
蚂蚁电源
招聘/求职
资料中心
神马Whats miner
芯动,阿拉丁Innosilicon,Aladdin
神马电源
Night
18
主题
27
回帖
104
积分
注册会员
注册会员, 积分 104, 距离下一级还需 96 积分
注册会员, 积分 104, 距离下一级还需 96 积分
积分
104
加好友
发消息
回复楼主
返回列表
蚂蚁Ant miner
神马Whats miner
阿瓦隆Avalon miner
芯动,阿拉丁Innosilicon,Aladdin
翼比特EBANG
猎豹,爱芯,小强
其他矿机
图文推荐
S9运算板维修指导
2020-02-11
L3+运算板维修指导(Chi ver.)
2020-02-11
芯动全系列维修资料BOOT 治具文件维修指导打包
2021-03-21
T2系列矿机 维修实操与讲解
2020-02-11
APW8电源电路图,维修指导
2020-02-11
热门排行
1
芯动矿机控制板卡刷工具矿池解锁
2
L3+运算板维修指导(Chi ver.)
3
算力板元件介绍
4
S9运算板维修指导概括
5
S9算力板维修培训
6
S9运算板维修指导
7
矿机固件升级(固件刷新)方法
8
APW8电源电路图,维修指导
9
蚂蚁S19维修指导
10
翼比特EBAZ4205_ZYNQ7010板原理图和PCB